หน้าหลัก
เกี่ยวกับหน่วยงาน
ประวัติความเป็นมา
วิสัยทัศน์ พันธกิจ ค่านิยม
คณะผู้บริหาร
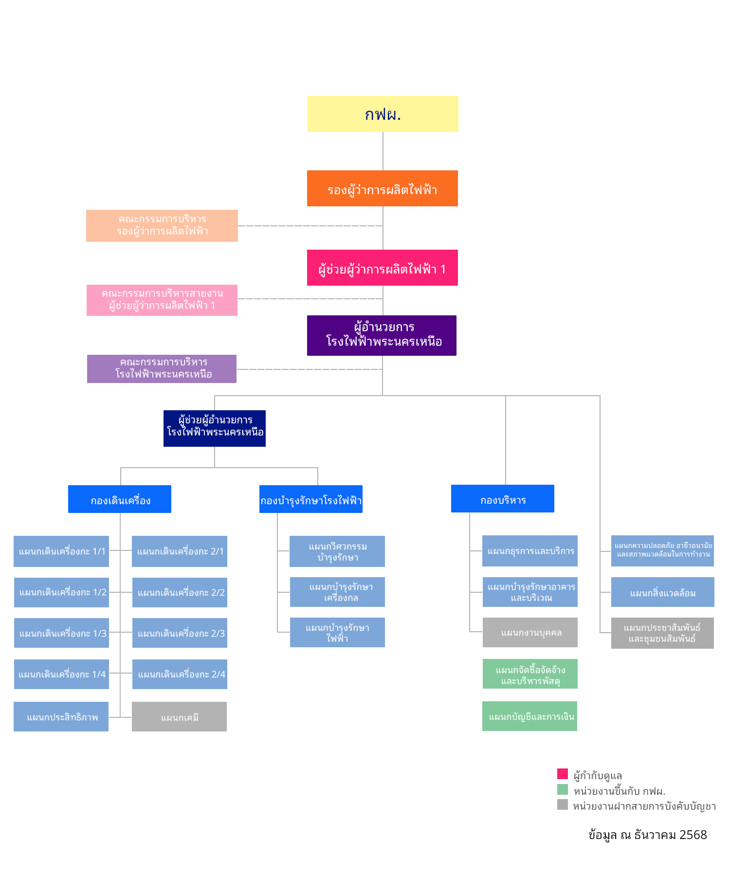
โครงสร้างองค์กร
รางวัลแห่งความสำเร็จ
การจัดการด้านสิ่งแวดล้อม
กิจกรรมเพื่อสังคม
ข่าวประชาสัมพันธ์
บริการออนไลน์
ติดต่อเรา
ติดต่อ รฟน.
การขอเยี่ยมชมโรงไฟฟ้า
การรับนักศึกษาฝึกงาน
แจ้งเบาะแสการทุจริต
แจ้งข้อร้องเรียน/ข้อคิดเห็น
Facebook หน่วยงาน
Menu
โครงสร้างองค์กร